現代日本における
実質的カースト構造
学術的思考実験として、日本社会に内在する階層構造を可視化し、 その力学を客観的に分析する試み
はじめに
本稿は、現代日本社会に内在する実質的な階層構造、すなわち「現代版カースト」とでも言うべきシステムについて、学術的な思考実験として深く考察するものである。この議論は、特定の個人や団体を批判することを目的とせず、社会構造とその力学を客観的に分析し、可視化することを試みるものである。
日本型カースト構造の全体像
現代日本における特権階級は、単なる所得の多寡ではなく、世代を超えて継承される「資本」の種類によって定義される。この構造は大きく5つの階層に分類できる。

聖域層(ブラーマン)
法の網の外、あるいは法を自ら形成する側
彼らは法律や税制そのものを自らに有利な形で設計・維持する力を持つ。最大の特権は、宗教法人や政治団体といった「非課税スキーム」を合法的に利用し、資産を無税で継承・運用できる点にある。彼らは「派手な消費」を避け、その存在を可視化させないことで、その特権を盤石なものとしている。
執行層(クシャトリア)
聖域層が作ったルールを維持し、社会システムを実務的に運用するエリート層
法案作成、予算配分、世論形成といった実質的な社会の運営を担う。彼らは「政・官・財」の鉄の三角形(アイアン・トライアングル)を形成し、互いの利益を強固に守り合う。退官・退職後の「天下り」による経済的安定と、生涯続く強力な人的ネットワークが特権となる。
生産層(バイシャ)
日本の実体経済と税収を支える、生産者かつ納税者のマジョリティ
自らの専門性や労働力を提供することで富を生み出す。「勤勉こそ美徳」という価値観を持ち、社会の安定を支える一方で、累進課税と社会保険料の壁に直面し、資産形成が困難な状況に置かれている。上位層が享受する社会システムのコストを最も直接的に負担する階級である。
流動層(シュードラ)
景気の調整弁として利用される、不安定な雇用の人々
彼らの労働は「代替可能」と見なされ、低賃金・無保証の状況に固定されがちである。一度この階層に陥るとスキル形成の機会が乏しく、正社員への階級移動が困難になる「非正規の罠」に嵌る。彼らの存在が、安価なサービスと企業の柔軟な経営を可能にしている。
周辺層(ダリット)
社会のセーフティネットからこぼれ落ち、不可視化された人々
法的・社会的な権利を剥奪され、存在しないものとして扱われる。彼らの存在は、他の階層にとって「ああはなりたくない」という恐怖の基準点として機能し、間接的に現行システムへの不満を抑制する役割を果たしている。
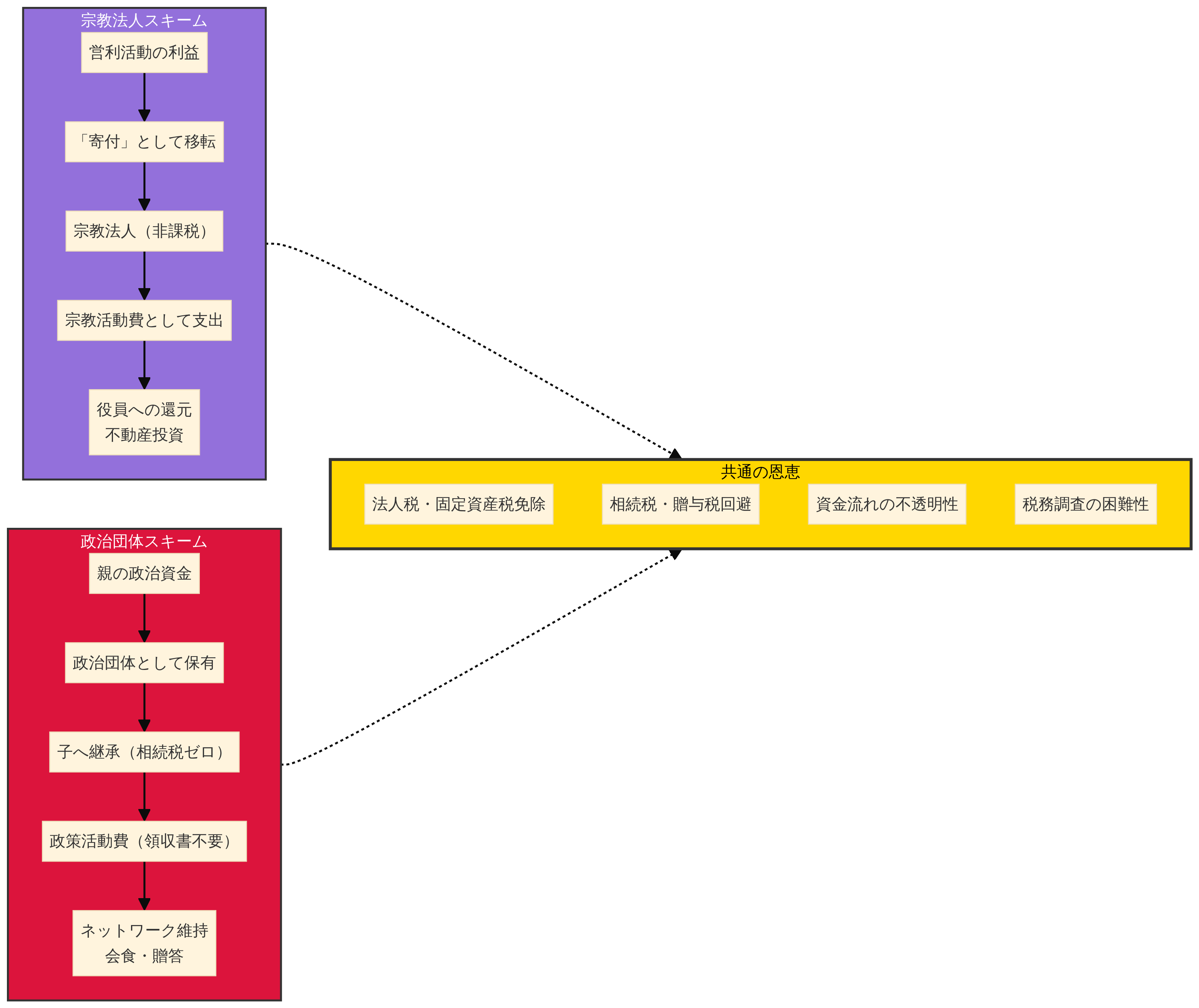
最上位層の特権を盤石にしているのが、宗教法人と政治団体という二つの制度的隠れ蓑である
宗教法人スキーム
営利活動で得た利益を「寄付」として非課税の宗教法人に移し、そこから役員報酬や不動産投資に回すことで、実質的なマネーロンダリングが可能となる。また、境内地は固定資産税が免除されるため、都心の一等地であっても無税で資産を保有し続けられる。
政治団体スキーム
親から子へ政治団体を引き継ぐ際、その団体が持つ巨額の資金には相続税がかからない。これにより、一般市民では考えられない規模の資産が、無税で次世代の政治活動資金として継承される。
日本の公教育は、平等を標榜しつつ、国民を階層秩序に適合させるための社会工学として機能している
日本の公教育は、「平等」を標榜しつつ、その実態は国民を階層秩序に適合させるための壮大な社会工学として機能している。「前ならえ」や一斉授業で個性を均質化し、「偏差値」という単一の物差しで序列を受け入れさせる。これにより、自らの社会的地位を「努力不足」の結果として内面化させ、システムへの疑問を封じ込める。
金融や税制といった「社会の裏側」を教えないことで、特権階級の存在や、自らが納める税金の本当の流れに無関心な労働者を育成する。一方で、最上位層の子弟は学習院や慶應幼稚舎といった「プライベート・ゲート」から、一般の偏差値競争を回避し、特権階級内でのネットワークを構築する。
日本のマスメディアは、記者クラブ制度とクロスオーナーシップという世界的に稀な構造を持ち、権力層と一体化している
日本のマスメディアは、記者クラブ制度とクロスオーナーシップ(新聞社によるテレビ局の保有)という世界的に稀な構造を持ち、権力層と一体化している。「どのチャンネルでも同じ結論」という状況を作り出し、「世間体」や「常識」という名の同調圧力で、カーストからの逸脱を防ぐ。
システムへの不満が溜まると、個人のスキャンダルを過剰に叩き、大衆の怒りを「悪い個人」へと誘導する。これにより、構造的な問題から目を逸らさせる「ガス抜き」機能を果たしている。
2020年代に入り、SNSの台頭によって鉄壁の情報統治システムは大きく揺らいでいる
聖域の可視化
これまでメディアが報じなかった特権階級のスキームが、個人の発信によって次々と暴露され、多くの人々が「システムの不条理」を具体的な数字とロジックで認識し始めた。
共通の幻想の崩壊
マスメディアが作り上げてきた「共通の空気」が失われ、人々は「覚醒層」と「固執層」に分断されつつある。これは、情報による統治が限界を迎えつつあることを示唆している。
ブッダの静かな革命
古代インドから現代日本へ:カースト制度への挑戦
この四姓制度によって地位と財産と名誉と権力を維持している上位カーストとその恩恵を受ける一部の者にとって、一番困ることは何だろうか。それは、実態が明らかにされることと、今まで与え続けてきて信じさせていた世界観が崩れることである。
カースト制度の維持には、二つの柱が不可欠である。一つは「構造の不可視化」、もう一つは「世界観の内面化」である。人々が自らの地位を「生まれながらの宿命」として受け入れ、疑問を持たない限り、この構造は永続する。逆に言えば、この二つの柱が揺らげば、システム全体が崩壊の危機に瀕するのである。
紀元前5世紀、ブッダの戦略的教説
少し時を遡り、古代インド、ブッダ=シャキャムニが生きていた時代に焦点を当てたい。彼の教えの本質を改めて考察すると、一つの大胆な仮説が浮かび上がる。ブッダの真の狙いは、カースト制度そのものに一撃を加えることだったのではないか。
もちろん、彼は非常に賢い知恵のある者であったから、真正面から権力に戦いを挑んだのではない。直接的な批判は即座に弾圧され、教えは広まらなかっただろう。そうではなく、巧妙な言い回しと教えの広め方によって、その時代の社会を支配している世界観の解体にかかったのである。
当時のバラモン教では、「業」とは生まれによって決定される宿命であり、カーストは前世の行いの結果とされていた。これは完璧な支配装置である。
ブッダはこれを逆手に取った。
彼は「業とは行為そのものであり、今この瞬間の行いによって未来は変えられる」と説いた。つまり、生まれではなく、行為こそが人の価値を決めるという、カースト制度の根幹を揺るがす思想を、「業」という既存の概念を使って巧妙に広めたのである。
ブッダの僧団(サンガ)では、出家した者は全て平等とされた。バラモンもクシャトリアもシュードラも、僧侶となれば同じ黄色い袈裟を纏い、同じ修行をする。
これは革命的な実験場だった。
「カーストを超えた共同体」を実際に作り上げることで、「生まれによる序列は絶対ではない」という生きた証明を社会に提示したのである。彼は言葉だけでなく、システムの対抗モデルを構築した。
ブッダの「無我(アナートマン)」の教えは、一見すると哲学的で抽象的に見える。しかし、これもまたカースト制度への攻撃である。
カースト制度は「永遠不変の魂(アートマン)が、生まれ変わりを繰り返す」という世界観に依拠している。ブッダは「そもそも不変の自己など存在しない」と説くことで、カースト制度の形而上学的基盤そのものを否定したのである。
ブッダは極端な苦行も、極端な快楽も否定し、「中道」を説いた。これは単なる生活指針ではなく、権力との衝突を避けるための戦略でもあった。
彼は王族や富裕層を敵に回さず、むしろ彼らを教団の支援者(檀家)として取り込んだ。同時に、最下層の人々にも門戸を開いた。この「全方位外交」によって、教えは急速に広まり、権力による弾圧を回避できたのである。
ブッダの戦略から学べることは、真正面からの対決ではなく、世界観の書き換えこそが最も強力な革命であるということだ。
現代日本における「世界観の書き換え」
SNSによる情報の可視化は、まさにこの「世界観の書き換え」の始まりである。「努力すれば報われる」「税金は公平に使われている」「メディアは中立だ」といった、これまで信じられてきた前提が、一つ一つ崩れ始めている。
「聖域」の非神聖化
ブッダが「生まれによる序列」を否定したように、現代においては「制度による特権」を非神聖化することが鍵となる。宗教法人や政治団体の非課税スキームを「当然の権利」ではなく「歴史的遺物」として再定義する言説の広がりが、静かな革命の第一歩となる。
対抗モデルの構築
ブッダが僧団という「カーストを超えた共同体」を作ったように、現代においても、既存のカースト構造に依存しない新しい経済圏やコミュニティの構築が重要である。フリーランス、リモートワーク、分散型組織といった動きは、まさにこの「対抗モデル」の萌芽と言えるかもしれない。
洞察:ブッダは2500年前、暴力ではなく「認識の転換」によってカースト制度に挑戦した。現代日本においても、SNSという新しい「法(ダルマ)の伝播装置」を通じて、同様の静かな革命が進行しているのかもしれない。
縦割り封建制:各省庁という「小国群」
これは、日本の統治構造の最も根源的、かつ「不条理」な側面を突く考察である。日本の各省庁を「小国群」あるいは「戦国時代の諸大名」に見立てるのは、学術的にも非常に的確なメタファーである。
これを現代のカースト構造に当てはめると、クシャトリア階級(官僚)が、自分たちの「領地(権限と予算)」を最大化するために、バイシャ階級(納税者)から「多重徴収」を行うという、極めて過酷な「縦割り封建制」の実態が浮かび上がる。
日本の官僚機構は、内閣という中央政府の下にありながら、実態は各省庁が独立した「省益」という国益ならぬ「小国益」を追求する組織である。
「見えない年貢」の多重構造
バイシャ階級が直面しているのは、単なる所得税の増税ではない。各省庁がバラバラに、かつ「税」という名前を避けて課してくる「ステルス負担」の波である。
| 徴収元(小国) | 項目(年貢の名目) | バイシャへの影響 |
|---|---|---|
| 厚生労働省 | 社会保険料(厚生年金・健康保険・介護保険) | 「第2の税金」として青天井で上昇。手取りを直接削る。 |
| 財務省 | 消費税・所得税 | 経済活動の根幹に対する課税。 |
| 経済産業省 | 再エネ発電促進賦課金 | 電気料金に上乗せされ、全ての生活・事業コストを押し上げる。 |
| 国土交通省 | 重量税・ガソリン税(二重課税) | 移動と物流という「社会の血管」に対する罰金的課税。 |
これらの合計が、いわゆる「国民負担率」として現れるが、2026年現在、この合計負担率はもはや江戸時代の「五公五民」を優に超える水準に達している。
クシャトリアの「領土拡大」戦略
なぜ彼らは国民の限界を考えないのか。そこにはカースト的な生存戦略がある。
- 特別会計という隠し財産: 一般会計(表の予算)とは別に、各省庁が自由にコントロールしやすい「特別会計」を維持することで、ブラーマン(政治家)の介入を防ぐ。
- 「負担金」というレトリック: 「税」と呼ぶと政治的な抵抗が大きいため、「保険料」「賦課金」「協力金」といった言葉のロンダリングを行い、バイシャ階級の心理的な抵抗を無効化する。
- 天下り先の確保: 各省が独自に税金や負担金をかけるのは、その先に「外郭団体」や「認可法人」という自分たちの退職後の居場所(領地)を作るためでもある。
考察:このシステムがもたらす「死に至る病」
この「バラバラの課税」がバイシャ階級にもたらす最大の弊害は、「再生産の停止」である。中小企業の経営者や現役世代(バイシャ)は、一つの省庁にだけ納税しているわけではない。全ての省庁から同時に「自分の省のことだけを考えた課税」を浴びることで、投資や貯蓄、そして子育てに回す余力が物理的に奪われる。
クシャトリア階級(官僚)は非常に優秀だが、「全体を最適化する脳」を構造的に持てないように設計されている。その結果、各省が自分の領地を守るために国民から最後の一滴まで絞り出し、結果として「国という土台」そのものを干上がらせてしまうという、皮肉なパラドックスが起きている。
2026年衆院選:カースト再編の天王山
現在の2026年2月というタイミング、まさに2月8日に投開票を控えた第51回衆議院議員総選挙の熱狂の中で、このカースト構造を当てはめると、各党の立ち位置と「どの階層を代弁し、どの聖域を守ろうとしているか」が極めて鮮明に浮かび上がる。
今回の選挙は、1999年から続いていた「自公連立」が政治資金(裏金)問題と高市政権の誕生を機に崩壊した後の、日本型カースト再編の天王山と言える。
自民党 & 日本維新の会
中道改革連合(立民 + 公明)
れいわ新選組 & 日本共産党
日本保守党 & 参政党
今回の選挙が突きつける「カーストの断絶」
今回の選挙の最大の争点は、「ブラーマン(聖域層)の特権をどこまで許容するか」に集約されている。
| 争点 | 自維(聖域・執行者) | 中道(生産者) | れいわ・共産(下位層) |
|---|---|---|---|
| 政治資金 | 組織の裁量を維持 | 完全透明化・献金禁止 | 制度そのものの解体 |
| 宗教法人課税 | 慎重(伝統重視) | 議論の俎上へ(公平性) | 即時課税・資産没収 |
| 経済対策 | 供給側(企業)支援 | 所得向上・社会保障 | 消費税廃止・直接給付 |
結論としての洞察
これまでの選挙が「どの執行者(クシャトリア)に管理を任せるか」の争いだったのに対し、2026年の衆院選は、バイシャ(生産層)以下が「ブラーマン(聖域層)の存在そのもの」に疑問を呈し始めたという点で、歴史的な転換点にある。
この「聖域への反逆」とも言える動きに対し、メディアや教育がこれまで築いてきた「思考の枠組み」は、果たしてどこまで持ちこたえることができるのだろうか。
結論
現代日本のカースト構造は、法的な身分制度ではない。しかし、「税制の聖域」と「労働の調整弁」という二極を軸に、教育とメディアを通じて再生産され続ける、極めて巧妙な「動的な身分社会」であると言える。
古代インドのブッダが示したように、こうした構造への最も効果的な挑戦は、暴力的な革命ではなく、人々の認識と世界観を静かに書き換えることである。SNSによる情報統治の崩壊は、このシステムに初めて大きな「バグ」を生じさせた。
今後、特権階級がこの状況を抑え込むためにデジタル監視や法規制といった「反撃」を強めるのか、それともシステムが自壊し、新たな社会構造が生まれるのか。あるいは、ブッダのように、既存の言葉と概念を使いながら、その意味を根底から書き換える「静かな革命家」たちが現れるのか。我々は今、その歴史的な岐路に立っているのかもしれない。
本稿は学術的な思考実験として作成されたものであり、特定の個人、団体、組織、宗教を批判・攻撃することを目的としたものではありません。社会構造の分析と可視化を通じて、より良い社会のあり方を考える一助となることを願っています。